0

【威尼斯人3360】—✅—历史充值大回馈

灰大狼 灰大狼
8月前 4832

出款情况:自测(严禁充值


有就有没有就没有,直接无视

纯白嫖 勿充值 (严禁充值

谁充值被黑了 就不要叽叽歪歪了


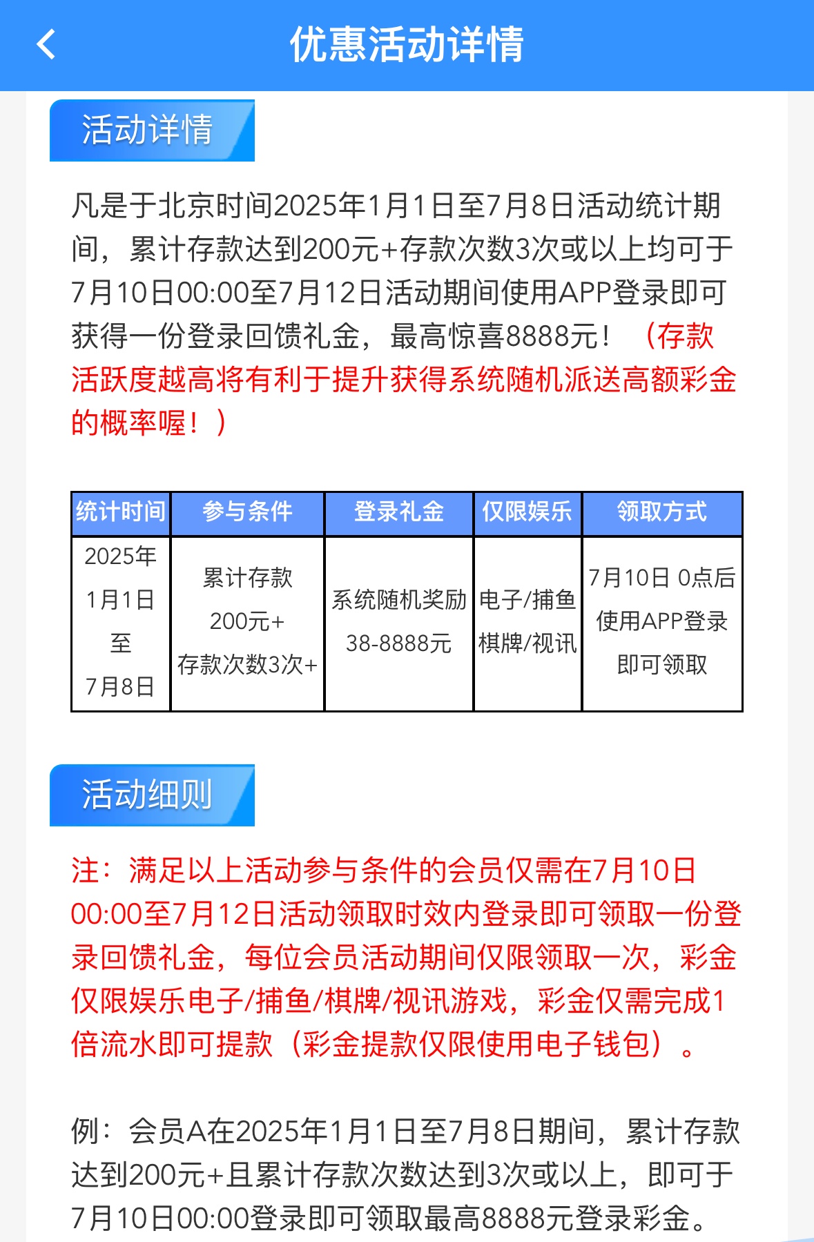
2025年1月1日至7月8日活动统计期间,累计存款达到200元+存款次数3次或以上均可于7月10日00:00至7月12日活动期间使用APP登录即可获得一份登录回馈礼金


点击进入作业


最新回复 (0)

    暂无评论

    • 黑黑社区-全网最全白菜收录站-hhsq.cc
      2

请先登录后发表评论!

返回
我也是有底线哒~
请先登录后发表评论!